4路 SFP光纖接口 HPC FMC子板

  • 產品型號

    FH1223
  • 溫度等級

    工業級
  • 產地

    上海
  • EAN碼

    6971390279199
  • 價格

    ¥999.00

產品推薦


四路 SFP 光纖 FMC HPC 子板

光纖高速通信驗證,通過 FMC 接口擴展出 4 路 SFP 光纖接口,光纖數據通信接收和發送的速度高達 10Gb/s

FH1223.jpg

產品參數


參數功能

FMC 連接器

1 個標準的 LPC 接口,用于連接 FPGA 開發板

SFP 光纖接口

4 路 SFP 光纖接口,光纖數據通信接收和發送的速度高達 10Gb/s


FH1223_07.jpg


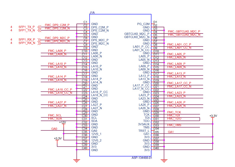
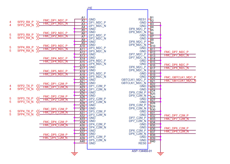
針腳定義

FMC 接口

FH1223_03.jpg

FH1223_06.jpg

FH1223_08.jpg

FH1223_10.jpg

FH1223_12.jpg

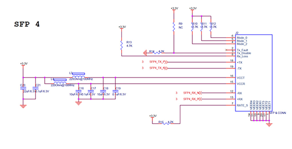
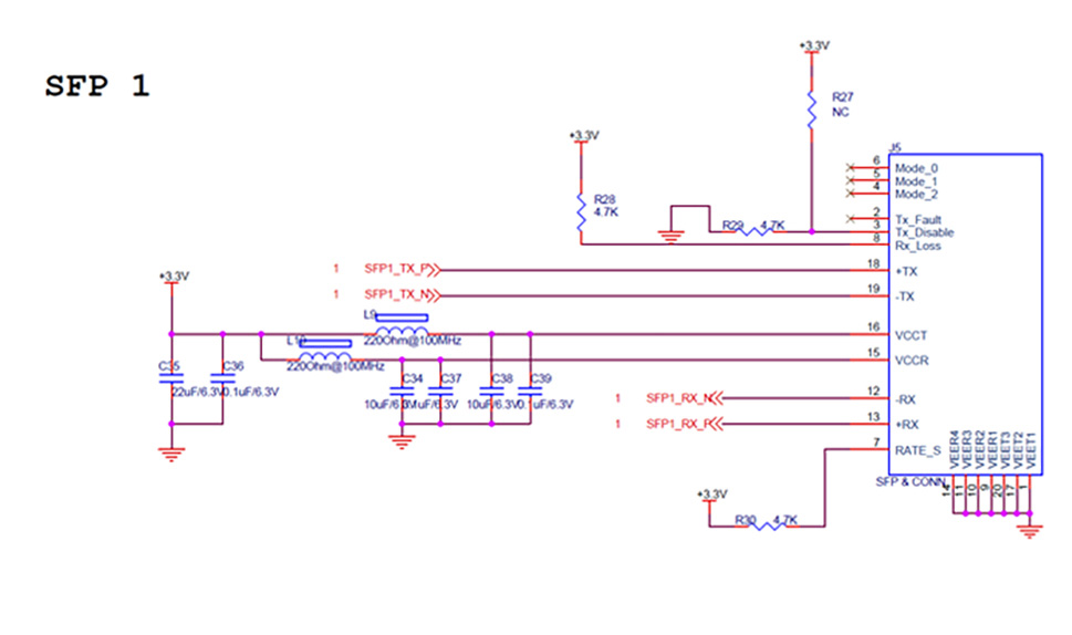
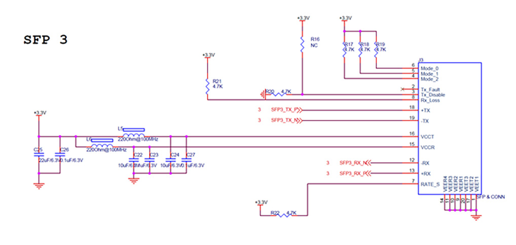
SFP接口

FH1223_26.jpg

FH1223_29.jpg

FH1223_31.jpg

FH1223_33.jpg

產品展示

FH1223-1.jpg

FH1223_40.jpg

FH1223_44.jpg

所有出售產品主體保修期為 12 個月,其中 FPGA 芯片、液晶屏為易損件,不在保修范圍內。

所有配件及贈品不在保修范圍內。

Copyright © 芯驛電子科技(上海)有限公司 All Rights Reserved 滬ICP備13046728號

国产欧美精品